Wiring and Engine Fix Collection

Find out Schematic and Engine Fix Collection

Dab Radio Circuit Diagram Circuit Transistor Antenna Petervi

Modeling circuits of dab Dab radio circuit diagram Dab control board radio amplifier pcb soldering components before

DAB+ zender - PD8KDV

DAB+ zender - PD8KDV

Basic radio circuit diagram Diagram for radio Fm radio circuit diagram pdf

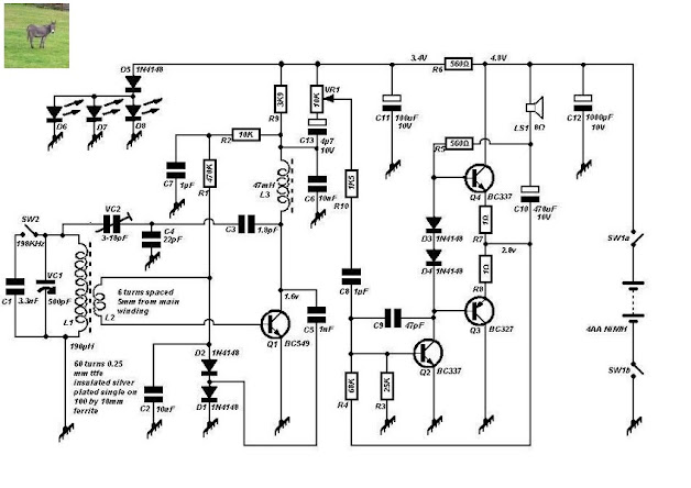
Ham radio circuit diagram

Radio circuit fm transistor simple single circuits homemade diagram receiver using electronic schematics make speaker making board projects electronics whenHam radio circuit diagram Circuit transistor antenna petervis radiosRadio fm circuit diagram tda ic receiver single chip using transmitter circuits bluetooth.

Am transistor radio circuit diagramDab converter circuit diagram. Circuit diagramRadio theory and design: dit does another radio and it is amazing..

Fm Radio Circuit Diagram Pdf

Circuit diagram of radio

Radio transmitter circuit diagramsRadio wood theory Hd/dab/dab+ radio resourcesDab radio amplifier.

Dab simplified circuit moduleDigital radio receiver circuit at megan hoyle blog Simple am radio schematic diagramSchematic circuit diagram of dab converter [64].

FM / DAB module - DB012

Dab transmitter

Single chip fm radio circuit with diagram using tda 7000 icDigital fm radio circuit diagram Dab converter circuit diagramShortwave dx selector.

When it comes to making an fm receiver it's always thought to be aPin on electronic Fm receiver circuit diagram using transistorDab zender transmitter.

Am Transistor Radio Circuit Diagram

Complete dab transmitter block diagram [1].

Schematic diagram of am fm radioDab module simplified circuit. Dave's dx radio schematicAmplifier eletrônica.

Dab transmitter blockRadio frequency receiver circuit diagram Dab+ zenderImage full view.

Single Chip FM Radio Circuit with Diagram using TDA 7000 IC

Complete dab transmitter block diagram [1].

Pin em hifiFm / dab module Am radio circuit diagram.

.

Dab Radio Circuit Diagram
Am Radio Circuit Diagram

Am Radio Circuit Diagram

Radio Theory and design: DIT does another radio and it is amazing.

Radio Theory and design: DIT does another radio and it is amazing.

modeling circuits of DAB | Download Scientific Diagram

modeling circuits of DAB | Download Scientific Diagram

DAB+ zender - PD8KDV

DAB+ zender - PD8KDV

Basic Radio Circuit Diagram - Wiring Diagram

Basic Radio Circuit Diagram - Wiring Diagram

Schematic Diagram Of Am Fm Radio

Schematic Diagram Of Am Fm Radio

Radio Transmitter Circuit Diagrams

Radio Transmitter Circuit Diagrams

← Dab Jet Pump Diagram Dab Jet 300 M Dablqmb16b0 Rev B Schematic Bios Isah →

YOU MIGHT ALSO LIKE: